To nie wykład. To jest bardziej wywiad rzeka. Nie słuchałem, ale podobnie to wyglądało jeśli chodzi o starożytną Grecję i Sumerów. O Sumerach opowiadał dr hab. Marek Stępień. Nie ma w Polsce bardziej kompetentnego historyka w tym temacie.
Pochodzenie Słowian/Piastów
-
Fantomas
- Zlotowicz

- Posty: 2800
- Rejestracja: 30 lip 2018, 09:44
- Podziękował;: 183 razy
- Otrzymał podziękowań: 184 razy
Re: Pochodzenie Słowian/Piastów
- TomaszL
- Forowy Badacz Naukowy

- Posty: 2208
- Rejestracja: 14 lip 2016, 10:19
- Miejscowość: wielkopolskie
- Płeć: Mężczyzna
- Podziękował;: 797 razy
- Otrzymał podziękowań: 262 razy
Re: Pochodzenie Słowian/Piastów
Fantomasie. W poniedziałek było przedstawienie wyników badań. Streszczenie podano w serwisie "Nauka w Polsce" w dziale "Historia i Kultura". Mógłbyś to skomentować? Bo czytać każdy potrafi, ale żeby zrozumieć to przydałoby się poważne zainteresowanie tematem.
https://naukawpolsce.pl/aktualnosci/new ... kotow.html
https://naukawpolsce.pl/aktualnosci/new ... kotow.html
-
TomaszK
- Forowy Badacz Naukowy

- Posty: 9328
- Rejestracja: 09 lip 2013, 18:42
- Płeć: Mężczyzna
- Podziękował;: 82 razy
- Otrzymał podziękowań: 632 razy
Re: Pochodzenie Słowian/Piastów
Czyli jednak my, czyli polskie społeczeństwo, jesteśmy potomkami dzikich hord ze wschodu i tylko dzięki misji cywilizacyjnej z Europy Zachodniej, która zapanowała nad tubylcami, staliśmy się samodzielnym krajem.
-
Fantomas
- Zlotowicz

- Posty: 2800
- Rejestracja: 30 lip 2018, 09:44
- Podziękował;: 183 razy
- Otrzymał podziękowań: 184 razy
Re: Pochodzenie Słowian/Piastów
https://archeologia.com.pl/piastowie-i- ... ie-proste/
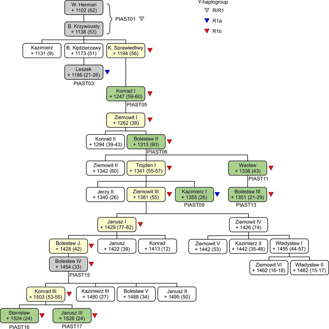
Już nie pamiętam kiedy prof. Figlerowicz rozpoczął swoje badania, które między innymi miały na celu znalezienia DNA Piastów. Trwało to w każdym razie długo. Chyba za wiele sobie obiecywałem po tych badaniach. Przełom jeśli chodzi o pozyskanie materiału DNA od prawdopodobnych przedstawicieli dynastii Piastów nastąpił dopiero wówczas, gdy pobrano materiał od przedstawicieli dynastii Piastów pochowanych w Katedrze w Płocku. Pochowani tam zastali między innymi Bolesław Krzywousty, czy Konrad Mazowiecki. W każdym razie, właśnie ogłoszono, że Piastowie posiadali haplogrupę chromosomu Y R1b. To haplogrupa najczęściej występuję na Wyspach Brytyjskich i w Irlandii. W pozostałych częściach Europy jest rzadka. Dodatkowo korzystając z baz kopalnego DNA ustalono, że najbliższy genetycznie przodek Dynastii żył V i VI wieku w Szkocji i był Piktem. Piktowie byli niewysocy, krępi i brodaci. Tatuowali ciało i malowali twarze. Czy to wyklucza, że Piastowie to Normanowie? Nie. Czy to wyklucza, że Piastowie pochodzili z Wielkich Moraw? Nie. Czy to wyklucza, że Piastowie w X wieku byli swoi? Też nie. Każda teoria o pochodzeniu Dynasti nadal jest mniej lub bardziej prawdopodobna. Nadal nie wiemy nic.
Smoki w heraldyce Piastów z Mazowsza już tak egzotyczne nie wyglądają.
Już nie pamiętam kiedy prof. Figlerowicz rozpoczął swoje badania, które między innymi miały na celu znalezienia DNA Piastów. Trwało to w każdym razie długo. Chyba za wiele sobie obiecywałem po tych badaniach. Przełom jeśli chodzi o pozyskanie materiału DNA od prawdopodobnych przedstawicieli dynastii Piastów nastąpił dopiero wówczas, gdy pobrano materiał od przedstawicieli dynastii Piastów pochowanych w Katedrze w Płocku. Pochowani tam zastali między innymi Bolesław Krzywousty, czy Konrad Mazowiecki. W każdym razie, właśnie ogłoszono, że Piastowie posiadali haplogrupę chromosomu Y R1b. To haplogrupa najczęściej występuję na Wyspach Brytyjskich i w Irlandii. W pozostałych częściach Europy jest rzadka. Dodatkowo korzystając z baz kopalnego DNA ustalono, że najbliższy genetycznie przodek Dynastii żył V i VI wieku w Szkocji i był Piktem. Piktowie byli niewysocy, krępi i brodaci. Tatuowali ciało i malowali twarze. Czy to wyklucza, że Piastowie to Normanowie? Nie. Czy to wyklucza, że Piastowie pochodzili z Wielkich Moraw? Nie. Czy to wyklucza, że Piastowie w X wieku byli swoi? Też nie. Każda teoria o pochodzeniu Dynasti nadal jest mniej lub bardziej prawdopodobna. Nadal nie wiemy nic.
Smoki w heraldyce Piastów z Mazowsza już tak egzotyczne nie wyglądają.
-
TomaszK
- Forowy Badacz Naukowy

- Posty: 9328
- Rejestracja: 09 lip 2013, 18:42
- Płeć: Mężczyzna
- Podziękował;: 82 razy
- Otrzymał podziękowań: 632 razy
Re: Pochodzenie Słowian/Piastów
Dzięki, pocieszyłeś mnie. Wolę, żeby nasze elity pochodziły z nas, nawet jeżeli dochodziliśmy do wszystkiego od zera, niż od nosicieli cywilizacji, takich jak ci z 1939 roku.
-
Fantomas
- Zlotowicz

- Posty: 2800
- Rejestracja: 30 lip 2018, 09:44
- Podziękował;: 183 razy
- Otrzymał podziękowań: 184 razy
Re: Pochodzenie Słowian/Piastów
Jesteśmy tyglem. Mamy w sobie krew każdego ludu, który kiedykolwiek tu się pojawił. Od VI wieku do X wieku upłynęło 400 lat. Nie wiadomo, czy Piastowie w ogóle mieli pojęcie jak daleką drogę przebyli ich przodkowie, by w końcu rozpacząć wielką karierę na peryferiach cywilizowanego świata. A może wiedzieli. Może Magnus Haroldson nie trafił tutaj przypadkiem. A Wy jak o sobie myślicie? Moja cała rodzina ze strony taty pochodzi z Wielkopolski. Ze strony mamy z Kujaw. A ja jestem Bydgoszczaninem.
Gdyby Anonim znał najstarszego przodka Dynastii to wywiódłby pochodzenie Piastów od Gawaina, Parsiwala, Uthera Pendragona lub Króla Artura.
Gdyby Anonim znał najstarszego przodka Dynastii to wywiódłby pochodzenie Piastów od Gawaina, Parsiwala, Uthera Pendragona lub Króla Artura.
-
TomaszK
- Forowy Badacz Naukowy

- Posty: 9328
- Rejestracja: 09 lip 2013, 18:42
- Płeć: Mężczyzna
- Podziękował;: 82 razy
- Otrzymał podziękowań: 632 razy
Re: Pochodzenie Słowian/Piastów
Ja mam łatwo. Mój przodek, imiennik sprzed 150-lat mieszkał w zapadłej wiosce, był chłopem i nie umiał się nawet podpisać (zachował się akt ślubu
-
Vasco
- Zlotowicz

- Posty: 604
- Rejestracja: 24 sie 2016, 21:16
- Płeć: Mężczyzna
- Podziękował;: 2 razy
- Otrzymał podziękowań: 49 razy
Re: Pochodzenie Słowian/Piastów
150 lat temu to miałeś przodków na oko między 2^5 a 2^7. Jeden przodek wiosny nie czyni 
-
TomaszK
- Forowy Badacz Naukowy

- Posty: 9328
- Rejestracja: 09 lip 2013, 18:42
- Płeć: Mężczyzna
- Podziękował;: 82 razy
- Otrzymał podziękowań: 632 razy
-
Vasco
- Zlotowicz

- Posty: 604
- Rejestracja: 24 sie 2016, 21:16
- Płeć: Mężczyzna
- Podziękował;: 2 razy
- Otrzymał podziękowań: 49 razy
Re: Pochodzenie Słowian/Piastów
Zapis ^ oznacza do potęgi. 150 lat to (na oko) między 5 a 7 pokoleń a w każdym pokoleniu masz kolejną potęgę dwójki przodków więcej: rodzice (2), dziadkowie (4), pradziadkowie (8) itd.
Chodziło mi to, że mówiąc, że nie miałeś obcych przodków, oparłeś się tylko na jednym sprzed lat, a w tym czasie wszystkich Twoich pradziadów i prababć było znacznie więcej.
U mnie też do pradziadków wszyscy Polacy, ale pewnie wcześniej ktoś się genetycznie "zaplątał" w rodzinie. Pewnie jakiś Niemiec (może nawet Bamber), Holender albo Żyd. Szansa, że jestem "czystym" Polakiem od czasów Piasta Kołodzieja jest raczej znikoma
Myślę, że to nas wszystkich dotyczy.
Chodziło mi to, że mówiąc, że nie miałeś obcych przodków, oparłeś się tylko na jednym sprzed lat, a w tym czasie wszystkich Twoich pradziadów i prababć było znacznie więcej.
U mnie też do pradziadków wszyscy Polacy, ale pewnie wcześniej ktoś się genetycznie "zaplątał" w rodzinie. Pewnie jakiś Niemiec (może nawet Bamber), Holender albo Żyd. Szansa, że jestem "czystym" Polakiem od czasów Piasta Kołodzieja jest raczej znikoma
-
Fantomas
- Zlotowicz

- Posty: 2800
- Rejestracja: 30 lip 2018, 09:44
- Podziękował;: 183 razy
- Otrzymał podziękowań: 184 razy
Re: Pochodzenie Słowian/Piastów
Vasco, Ty sobie jaja robisz! Nie ma czegoś takiego jak wzorzec Polaka. Nawet weźmy polskich bohaterów jak np. Zawisza. Był nazywany Czarnym nie dlatego, że nosił czarną zbroję, tylko z powodu ciemnej cery, ciemnych oczu i włosów. Za to jego brat był nazywany Farulejem, czyli Egipcjaninem. W Polsce, gdzie rody jak Łabędzie albo Awdańcy wywodzą się od Normanów, Waregów. Gdzie rody herbu Sas pochodzą z Wołoszczyzny. Gdzie wiele rodów to spolonizowani Litwini, Żmudzini i Rusini, a nawet Tatarzy, chcesz szukać najbardziej polskiego Polaka. Mamy krew wszystkich wymienionych i nie tylko Szwedów, Dunczyków, Niemców i wielu, wielu innych. Polska jest w sercach nie w genach.
-
TomaszK
- Forowy Badacz Naukowy

- Posty: 9328
- Rejestracja: 09 lip 2013, 18:42
- Płeć: Mężczyzna
- Podziękował;: 82 razy
- Otrzymał podziękowań: 632 razy
Re: Pochodzenie Słowian/Piastów
Ale ja się nie wypieram obcych przodków. Moja babcia miała skośne oczy, może po jakichś Muzułmanach/Tatarach, dziadek wylądował w Oświęcimiu, więc i może Żydzi gdzieś się tam trafili, a rodzina mieszkała w Zagłębiu, więc jeszcze pewnie Niemcy.
Chodziło mi o to, że nie musimy się doszukiwać sukcesu Piastów (jako założycieli państwa) w ich skandynawskich czy szkockich przodkach. Natomiast moja rodzina dowodzi, że w ciągu kilku pokoleń, nawet przybyłe ze wschodu prymitywne ludy słowiańskie, były w stanie doprowadzić do powstania intelektualnych elit - Piastów.
I o to chodzi.
- irycki
- Zlotowicz

- Posty: 2907
- Rejestracja: 22 cze 2016, 12:05
- Tytuł: Pan Motocyklik
- Miejscowość: Legionowo
- Podziękował;: 181 razy
- Otrzymał podziękowań: 202 razy
Re: Pochodzenie Słowian/Piastów
Nie musimy, oczywiście.
Jeśli o mnie chodzi, to nie było by dla mnie żadną ujmą, gdyby się okazało że dynastia miała korzenie normańskie czy wielkomorawskie. Tak samo jak nie byłoby ujmą, gdyby była rdzennie słowiańska (cokolwiek by to znaczyło).
Po prostu zwykła ciekawość powoduje, że chciałbym wiedzieć. A czy się dowiemy? Nawet obecność skandynawskich genów nie przesądza przecież, że cała dynastia była importowana. Słowianie utrzymywali kontakty ze Skandynawami, mogła się tam jakaś normańska księżniczka zaplątać, wydana za mąż za słowiańskiego knazia, i cyk, geny są.
I analogicznie w kwestii wielkomorawskiej. Niekoniecznie przyszły gotowe elity, ale jakieś mariaże mogły zaistnieć.
Nie chcę pani schlebiać, ale jest pani uosobieniem przygody. Gdy patrzę na panią łowiącą ryby, pływającą po jeziorze, nie wyobrażam sobie, aby istniała bardziej romantyczna dziewczyna.
Moje fotoszopki (aktualiz. 20.06.2024)
.
-
seth_22
- Forowy Badacz Naukowy

- Posty: 538
- Rejestracja: 23 maja 2016, 22:15
- Miejscowość: Dolny Śląsk
- Płeć: Mężczyzna
- Podziękował;: 60 razy
- Otrzymał podziękowań: 40 razy
Re: Pochodzenie Słowian/Piastów
Nie wiem, czy właściwie odczytałem znaczenie ostatniego zdania. Mam nadzieję, że to nie jest sugestia mająca świadczyć o związkach Piastów z Wyspami Brytyjskimi. Jeśli tak, byłbym ostrożniejszy, mimo że graficzny wizerunek żmija "nasuwa skojarzenia".Fantomas pisze: ↑06 cze 2025, 20:24 https://archeologia.com.pl/piastowie-i- ... ie-proste/
Już nie pamiętam kiedy prof. Figlerowicz rozpoczął swoje badania, które między innymi miały na celu znalezienia DNA Piastów. Trwało to w każdym razie długo. Chyba za wiele sobie obiecywałem po tych badaniach. Przełom jeśli chodzi o pozyskanie materiału DNA od prawdopodobnych przedstawicieli dynastii Piastów nastąpił dopiero wówczas, gdy pobrano materiał od przedstawicieli dynastii Piastów pochowanych w Katedrze w Płocku. Pochowani tam zastali między innymi Bolesław Krzywousty, czy Konrad Mazowiecki. W każdym razie, właśnie ogłoszono, że Piastowie posiadali haplogrupę chromosomu Y R1b. To haplogrupa najczęściej występuję na Wyspach Brytyjskich i w Irlandii. W pozostałych częściach Europy jest rzadka. Dodatkowo korzystając z baz kopalnego DNA ustalono, że najbliższy genetycznie przodek Dynastii żył V i VI wieku w Szkocji i był Piktem. Piktowie byli niewysocy, krępi i brodaci. Tatuowali ciało i malowali twarze. Czy to wyklucza, że Piastowie to Normanowie? Nie. Czy to wyklucza, że Piastowie pochodzili z Wielkich Moraw? Nie. Czy to wyklucza, że Piastowie w X wieku byli swoi? Też nie. Każda teoria o pochodzeniu Dynasti nadal jest mniej lub bardziej prawdopodobna. Nadal nie wiemy nic.
Smoki w heraldyce Piastów z Mazowsza już tak egzotyczne nie wyglądają.
Ja wiem, że to coś innego, ale podam przykład wieży książęcej w Siedlęcinie koło Jeleniej Góry. Wieża stanęła w 1315 roku na polecenie Henryka I Jaworskiego. Jakieś 30 lat później na jednej z kondygnacji pojawiły się polichromie związane z sir Lancelotem. Tak, to nie jest pomyłka. Legendy arturiańskie i różnego rodzaju symbolika (np. smoki), rozprzestrzeniały się niczym muzyka rock/pop lub moda w drugiej połowie XX wieku. Ale to nie oznacza, że jakiś władca/suweren wywodził swoje korzenie z Wysp Brytyjskich. Zostałby po tym jakiś ślad, pamięć wśród członków dynastii. A czegoś takiego chyba nie ma. Popraw mnie jeśli się mylę.
Wiwerny czy Wywerny (utożsamiane ze smokami) faktycznie są charakterystycznym symbolem Wysp Brytyjskich, ale prawdopodobnie przywędrowały tam z legionami rzymskimi, które z kolei zapożyczyły ją od Daków. Starożytni Dakowie (pisał o nich Strabon) zamieszkiwali tereny obecnej Rumunii i częściowo Węgier. Zamieszkiwali także Siedmiogród, czy jak kto woli Transylwanię (związki Siedmiogrodu ze znanymi nam panami z czarnymi krzyżami na płaszczach pominę).
Tak naprawdę za sprawą legendy o św. Jerzym wizerunek smoka/żmija mógł pojawić się u Piastów z linii czerskiej z dowolnego kierunku. Skoro już jednak jesteśmy przy Królestwie Węgier z początku XIV wieku (z którymi mieliśmy bliskie relacje), to warto podkreślić, że w 1318 roku Karol Robert założył Zakon Rycerski św. Jerzego. Jego spadkobiercą - tak na marginesie - był Zakon Smoka, do którego, w różnych okresach, należeli m.in. Henryk V, Władysław Jagiełło, pochodzący z Kujaw Ścibor ze Ściborzyc (ciekawy herb) i Wład Palownik. Tak, ten Wład.
A geny? No cóż, jak napisał irycki, łatwo je "złapać", ale to akurat dobrze.
Ostatnio zmieniony 08 cze 2025, 16:12 przez seth_22, łącznie zmieniany 1 raz.
-
Fantomas
- Zlotowicz

- Posty: 2800
- Rejestracja: 30 lip 2018, 09:44
- Podziękował;: 183 razy
- Otrzymał podziękowań: 184 razy
Re: Pochodzenie Słowian/Piastów
seth_22 to taka luźno rzucona myśl. Nie biorę tego w 100% serio. Przypomniała mi się Cherezińska, która w serii "Odrodzone Krolestwo" protoplastą rodu Zarembów uczyniła anglosaskiego księcia Edmunda.
A wracając do Piastów. Jeśli nawet znali swoje pochodzenie od żyjącego w VI wieku piktyjskiego wojownika, to raczej nie zależało im, aby ta wiedza była powszechna. W "Kronice Polskiej" są przedstawieni jako "panowie przyrodzeni". Wiadomo, że dzieło Anonima jest jak najbardziej propagandowe. Ma pokazać wspaniałe czyny Bolesława Krzywoustego i jego pochodzenie od wielkich przodków.
Ciekawą postacią wspomnianą przez Galla w "Kronice Polskiej"jest komes Magnus. U Anonima zwanego Gallem są również "poronieni książeta" jak np. Miecław, czyli ludzie bez prawa do władzy i władającyc uzurpatorsko. Podobnie Gall przedstawia Sieciecha. W Siedlęcinie byłem. Wspaniałe miejsce.
A wracając do Piastów. Jeśli nawet znali swoje pochodzenie od żyjącego w VI wieku piktyjskiego wojownika, to raczej nie zależało im, aby ta wiedza była powszechna. W "Kronice Polskiej" są przedstawieni jako "panowie przyrodzeni". Wiadomo, że dzieło Anonima jest jak najbardziej propagandowe. Ma pokazać wspaniałe czyny Bolesława Krzywoustego i jego pochodzenie od wielkich przodków.
Ciekawą postacią wspomnianą przez Galla w "Kronice Polskiej"jest komes Magnus. U Anonima zwanego Gallem są również "poronieni książeta" jak np. Miecław, czyli ludzie bez prawa do władzy i władającyc uzurpatorsko. Podobnie Gall przedstawia Sieciecha. W Siedlęcinie byłem. Wspaniałe miejsce.
-
seth_22
- Forowy Badacz Naukowy

- Posty: 538
- Rejestracja: 23 maja 2016, 22:15
- Miejscowość: Dolny Śląsk
- Płeć: Mężczyzna
- Podziękował;: 60 razy
- Otrzymał podziękowań: 40 razy
Re: Pochodzenie Słowian/Piastów
(kronika) Była, była, ale to żaden wyjątek. Był sponsor (mecenas), była kronika 
A Magnus? Tak, intrygujące imię jak na tę część Europy.
A Magnus? Tak, intrygujące imię jak na tę część Europy.
-
Fantomas
- Zlotowicz

- Posty: 2800
- Rejestracja: 30 lip 2018, 09:44
- Podziękował;: 183 razy
- Otrzymał podziękowań: 184 razy
Re: Pochodzenie Słowian/Piastów
Imię egzotyczne. Anonim relacjonując wydarzenia z 1093 r. (sprowadzenie przez opozycję Zbigniewa do Polski) wspomia o komesie wrocławskim Magnusie. Dodatkowo tytułuje go księciem. Polska XI wiek, książe pochodzący nie z dynastii Piastów. To dopiero! „Co do nas,
komesie Magnusie, to bawiąc na obczyźnie jakoś znosimy zniewagi
ze strony Sieciecha, lecz tobie, Magnusie, któremu tytuł książęcy
więcej przynosi chluby niż władzy, żałośnie współczujemy, skoro
masz [tylko] trudy związane z władzą, ale nie władzę samą, bo nie
śmiesz wydawać rozkazów przystawom Sieciecha."
komesie Magnusie, to bawiąc na obczyźnie jakoś znosimy zniewagi
ze strony Sieciecha, lecz tobie, Magnusie, któremu tytuł książęcy
więcej przynosi chluby niż władzy, żałośnie współczujemy, skoro
masz [tylko] trudy związane z władzą, ale nie władzę samą, bo nie
śmiesz wydawać rozkazów przystawom Sieciecha."
-
Fantomas
- Zlotowicz

- Posty: 2800
- Rejestracja: 30 lip 2018, 09:44
- Podziękował;: 183 razy
- Otrzymał podziękowań: 184 razy
Re: Pochodzenie Słowian/Piastów
Jeszcze o Słowianach opowiada prof. Figlerowicz
A tu prof. Buko o początkach Polski i Piastów
Historyczny Top to świetne audycje. Znajdziecie tam wszystko, co Was interesuje. Od Sumerów, po Greków. Od Kanuta Wielkiego po Słowian. Elitarny kanał.
A tu prof. Buko o początkach Polski i Piastów
Historyczny Top to świetne audycje. Znajdziecie tam wszystko, co Was interesuje. Od Sumerów, po Greków. Od Kanuta Wielkiego po Słowian. Elitarny kanał.
- johny
- Moderator

- Posty: 12088
- Rejestracja: 09 lip 2013, 14:30
- Miejscowość: Łódź
- Płeć: Mężczyzna
- Podziękował;: 396 razy
- Otrzymał podziękowań: 312 razy
Re: Pochodzenie Słowian/Piastów
POLEXIT!
... To live is to die... - Cliff Burton
volenti non fit iniuria!
When you walk through a storm, Hold your head up high, And don`t be afraid of the dark. At the end of a storm, There`s a golden sky...
... To live is to die... - Cliff Burton
volenti non fit iniuria!
When you walk through a storm, Hold your head up high, And don`t be afraid of the dark. At the end of a storm, There`s a golden sky...
- TomaszL
- Forowy Badacz Naukowy

- Posty: 2208
- Rejestracja: 14 lip 2016, 10:19
- Miejscowość: wielkopolskie
- Płeć: Mężczyzna
- Podziękował;: 797 razy
- Otrzymał podziękowań: 262 razy
Re: Pochodzenie Słowian/Piastów
Czy z tego filmu wynika, że Piastowie w pewnym momencie rzucili hasło: "Zrobimy sobie Państwo" i im się udało?
-
Ater
- Zlotowicz

- Posty: 641
- Rejestracja: 05 sie 2017, 22:54
- Płeć: Mężczyzna
- Podziękował;: 75 razy
- Otrzymał podziękowań: 59 razy
Re: Pochodzenie Słowian/Piastów
@Fantomas odniesiesz się do artykułu naukowego na temat dynastii Piastów:
https://www.nature.com/articles/s41467-026-71457-1
https://www.nature.com/articles/s41467-026-71457-1
-
Fantomas
- Zlotowicz

- Posty: 2800
- Rejestracja: 30 lip 2018, 09:44
- Podziękował;: 183 razy
- Otrzymał podziękowań: 184 razy
Re: Pochodzenie Słowian/Piastów
Przejrzałem ten artykuł, ale wypowiwm się jak dokładnie wszystko przeczytam. Natomiast znalazłem post na Facebooku. Wrzucę tutaj, aby każdy mógł spojrzeć. Bardzo długo przyszło nam czekać na efekty prac zespołu prof. Fieglerowicza. Wnioski, które przedostawały się do opinii publicznej były sensacyjne.
-
Fantomas
- Zlotowicz

- Posty: 2800
- Rejestracja: 30 lip 2018, 09:44
- Podziękował;: 183 razy
- Otrzymał podziękowań: 184 razy
Re: Pochodzenie Słowian/Piastów
To złamanie linii ojcowskiej na Leszku synu Bolesława Kędzierzawego nie skutkuje zupełnie niczym, bo na Leszku ta linii Piastów pierwotnych panów Mazowsza wymiera.
Nie wiem, czy dobrze rozumiem, ale jak jest już DNA Krzywoustego i Władysława Hermana to można je konfrontować ze szątkami np. z Giecza albo Ostrowa Lednickiego albo Tyńca jeśli da się z nich wyodrębnić DNA.
Nie wiem, czy dobrze rozumiem, ale jak jest już DNA Krzywoustego i Władysława Hermana to można je konfrontować ze szątkami np. z Giecza albo Ostrowa Lednickiego albo Tyńca jeśli da się z nich wyodrębnić DNA.
-
Ater
- Zlotowicz

- Posty: 641
- Rejestracja: 05 sie 2017, 22:54
- Płeć: Mężczyzna
- Podziękował;: 75 razy
- Otrzymał podziękowań: 59 razy
Re: Pochodzenie Słowian/Piastów
Z tego co wiem to chromoson Y (YDNA), czyli ten dziedziczony z ojca na syna jest łatwiej uszkodzić. Wymienione przez Ciebie szczątki mogły nie zachować YDNA i przez to nie ma ich w artykule.
Mnie zastanawia, dlaczego artykuł został wysłany w 2024 a dopiero w obecnym został zaakceptowany, ciekawe co musieli poprawiać. Figlerowicz figuruje jako ostatni autor a on był chyba kierownikiem projektu.
-
TomaszK
- Forowy Badacz Naukowy

- Posty: 9328
- Rejestracja: 09 lip 2013, 18:42
- Płeć: Mężczyzna
- Podziękował;: 82 razy
- Otrzymał podziękowań: 632 razy
Re: Pochodzenie Słowian/Piastów
Niesamowity artykuł i niesamowite badania ! Nareszcie ktoś zaczął systematycznie badać DNA Piastów.
Co do kolejności - najbardziej zaszczytne miejsca w liście autorów, to pierwsze i ostatnie. Na pierwszym jest ten kto najbardziej się napracował i de facto napisał treść, a na ostatnim autor pomysłu i opiekun naukowy projektu.
Co do kolejności - najbardziej zaszczytne miejsca w liście autorów, to pierwsze i ostatnie. Na pierwszym jest ten kto najbardziej się napracował i de facto napisał treść, a na ostatnim autor pomysłu i opiekun naukowy projektu.
-
Fantomas
- Zlotowicz

- Posty: 2800
- Rejestracja: 30 lip 2018, 09:44
- Podziękował;: 183 razy
- Otrzymał podziękowań: 184 razy
Re: Pochodzenie Słowian/Piastów
Może czas na Pistów śląskich. Poza tym w przypadku natrafienia na nieoznakowane groby w katedrze poznańskiej lub na Wawelu będzie można rozstrzygnąć, czy to Piastowie.

























